文章
  • 文章
Search

新闻动态

Home >> 能景观点 >>报告 >> 报告|氢基能源产业链的发展阶段及破局路径探讨
Details

报告|氢基能源产业链的发展阶段及破局路径探讨

前言



氢因其具有的能源、原料、介质三重属性,构成了包括氢、甲醇、合成氨等的各类氢基能源。在全球产业低碳、绿色发展的大背景下,氢基能源成为了多个行业绿色转型的重要载体。

当前整体产业发展依赖着政策指引、技术进步、需求拉动、成本可行的共同推动,我们认为这4点是目前影响中国氢基能源发展的重要驱动力、也是发展破局的关键点。此次我们分享我们的部分研究成果,从绿色氢气供应、氢能交通需求、绿醇需求、绿氨需求几个维度,分别针对以上4项影响因素做出初步探讨,抛砖引玉,供行业参考。


01  制氢:为规模应用需求奠定基础
02  需求1:氢能重卡等交通领域确定性不断增强
03  需求2:增量及存量市场带来绿色甲醇需求
04  需求3:合成氨各类应用需求的阶段和要求不同


本文只展出部分内容【请在文末查看获取报告文件获取方法】


报告节选



      从国家政策中针对氢能的定位和属性来看,我们选择了对“绿氢生产、氢能交通应用、绿醇应用、绿氨应用”进行讨论。这“一生产三应用”的发展阶段和前景在短期内将构成氢基能源的重要支撑,也可“一叶知秋”,带来更多对氢能发展的思考。
2-1.jpg


01 制氢:为规模应用需求奠定基础

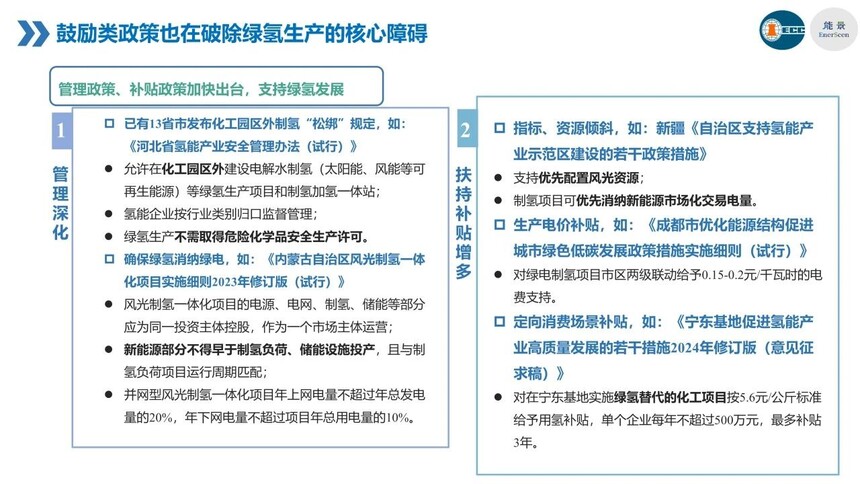
除需求拉动外,能源结构转型推动绿氢项目上马。鼓励类政策也在破除绿氢生产的核心障碍,管理深化,扶持补贴增多,支持绿氢发展。
2-2.jpg
工程技术是解决绿色、安全、稳定、大规模、经济性的关键。风电、光伏制氢有3种项目模式,“离网”模式对电网压力最小,但技术、工程要求更高。
2-3.jpg
装备技术靠产业链拉动,国内外产品在阶段及方向上存在差异。欧美看重电解制氢“小时匹配”、“离网”等标准严格,电解槽响应速度、负荷调节范围、长期稳定性要求高。中国看重制氢能耗等经济性指标,并网、半离网为主。
2-4.jpg
产业链发展推动装备、电力成本下降,电解槽具备国际竞争力。2023年,碱性电解槽平均价格较2022年下降了约16%,PEM电解槽中标价格相较2022年下降了11%。
2-5.jpg


02 需求1:氢能重卡等交通领域确定性不断增强

重卡等汽车成为氢能最先示范领域,场景空间为发展规模奠定基础。重卡年销售90~160万辆,2023年燃料电池重卡销量达到3612辆,同比增长47.1%。
2-6.jpg
零部件国产化已基本实现,规模起量将成为下一步降本核心影响因素。
2-7.jpg
全生命周期成本下降可从多手段入手,预计2025年将快速与传统重卡持平。无补贴时,氢燃料成本与高速通行费占成本主要部分,燃料电池技术进步、氢价下降、扶持政策推动燃料电池汽车成本与燃油车平价。
2-8.jpg


03 需求2:增量及存量市场带来绿色甲醇需求

化工市场需求逐年缓慢增长,新兴绿色燃料需求快速起量。甲醇的下游需求以化工合成原料为主,需求逐年增长。甲醇燃料市场需求开始起量,航运领域对绿色甲醇的需求是主要支撑。
2-9.jpg
传统甲醇生产工艺受限制逐渐增多,绿色甲醇市场标准相对严格。中国传统甲醇生产限制增多,天然气制甲醇受禁,煤制甲醇产能、装置规模等受到层层设卡。2023年,欧盟正式推出绿氢制甲醇相关标准,绿氢要保证“真绿”,尽可能来源于再生电力,碳来源要求为生物质或者碳捕集。
2-10.jpg
绿氢是低碳甲醇成本高出煤制甲醇成本的主要因素,绿氢价格的下降将带动氢基低碳甲醇成本下降。
2-11.jpg


04 需求3:合成氨各类探索逐渐开展,不同阶段需求不同

传统市场需求逐年缓慢增长,新兴氨能需求处于示范初期。2023年,国内展开了氨制氢加氢一体站、掺氨发电等示范。美国、中东开始低碳氨出口,目的地有日韩、北欧、中国等。
2-12.jpg
国内传统合成氨产能、工艺受限严格,政策要求淘汰落后工艺,鼓励绿氨生产。欧盟、国际绿氢组织等已出台国际首批绿氨标准。
2-13.jpg
存量市场,更看重与传统合成氨成本的比较。新兴市场已开始国际贸易,绿色担当企业愿意为之付费。
2-14.jpg


北京能景科技咨询有限公司


京ICP备2022015799号

关注公众号

seo seo